网站首页
廉政要闻
权威发布
信息公开
清风视频
工作动态
宣传教育
法律法规
当前位置:
首页
->
宣传教育
->
图解图说
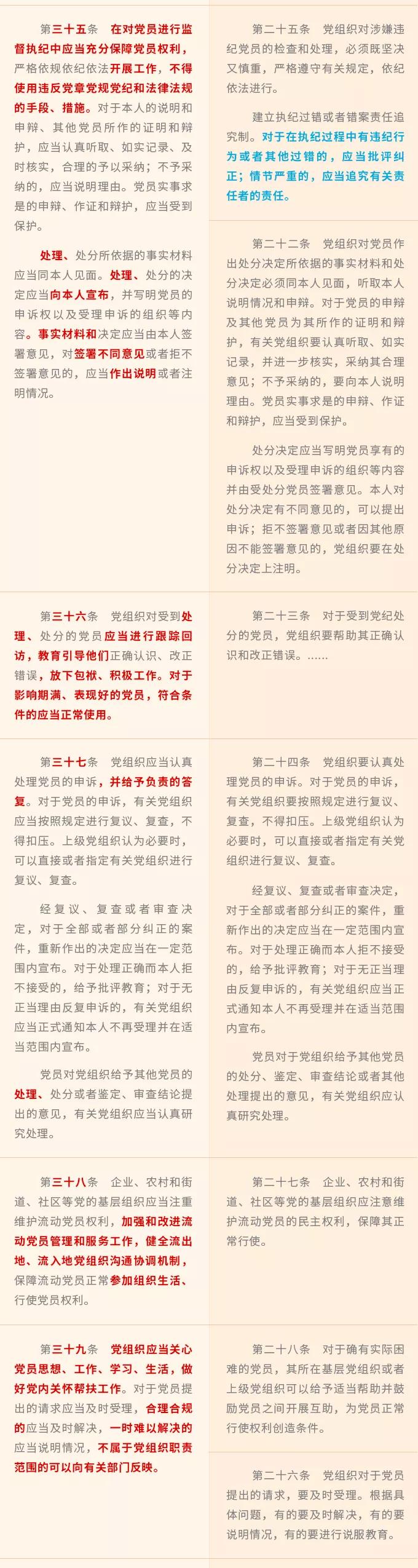
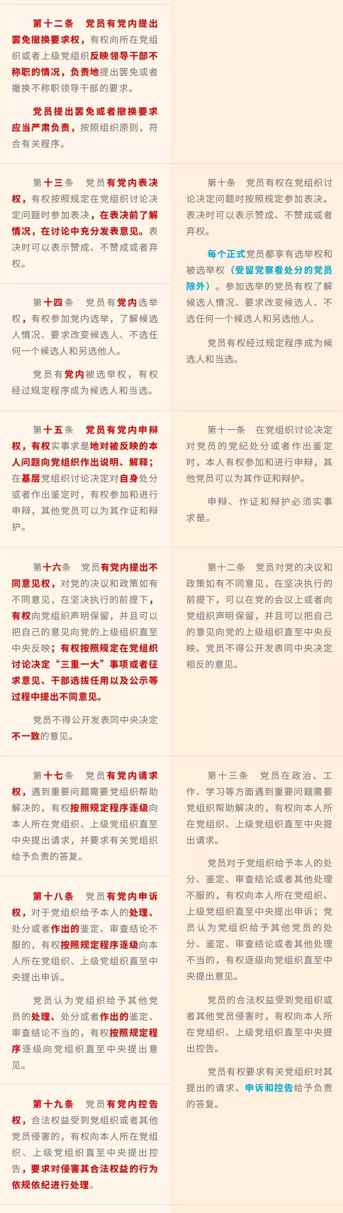
一图读懂 | 《中国共产党党员权利保障条例》修订前后对照表
发布时间:2021-01-05
来源:中央纪委国家监委网站
分享到微信
X
用微信“扫一扫”,点击右上角分享按钮,
即可将网页分享给您的微信好友或朋友圈。
(中央纪委国家监委网站 张舒谊 李芸)
全国纪检监察网站
中央纪委国家监委
北京市
天津市
河北省
山西省
内蒙古自治区
辽宁省
吉林省
上海市
江苏省
浙江省
安徽省
山东省
湖北省
湖南省
广东省
广西壮族自治区
海南省
重庆市
四川省
贵州省
云南省
西藏自治区
陕西省
宁夏回族自治区
青海省
河南省纪检监察网站
河南省纪委监委
郑州市
开封市
洛阳市
平顶山市
安阳市
鹤壁市
新乡市
焦作市
濮阳市
许昌市
漯河市
三门峡市
南阳市
商丘市
信阳市
周口市
驻马店市
济源市
驻马店市政府部门网站
驻马店市政府
市政府办
市财政局
市交通局
县区纪检监察网站
驿城区
遂平县
西平县
上蔡县
汝南县
平舆县
正阳县
确山县
泌阳县
新蔡县
主流媒体
人民网
新华网
中国网
央视网
央广网
中国日报网
中国纪检监察杂志
国际在线
中青在线
光明网
求是网
党建网
共产党员网
中国经济网
中国新闻网
河南日报网
大河网
映象网
驻马店广视网
驻马店网
腾讯网
搜狐网
新浪网
网易网
凤凰网