平舆县:十三届县委第六轮巡察启动
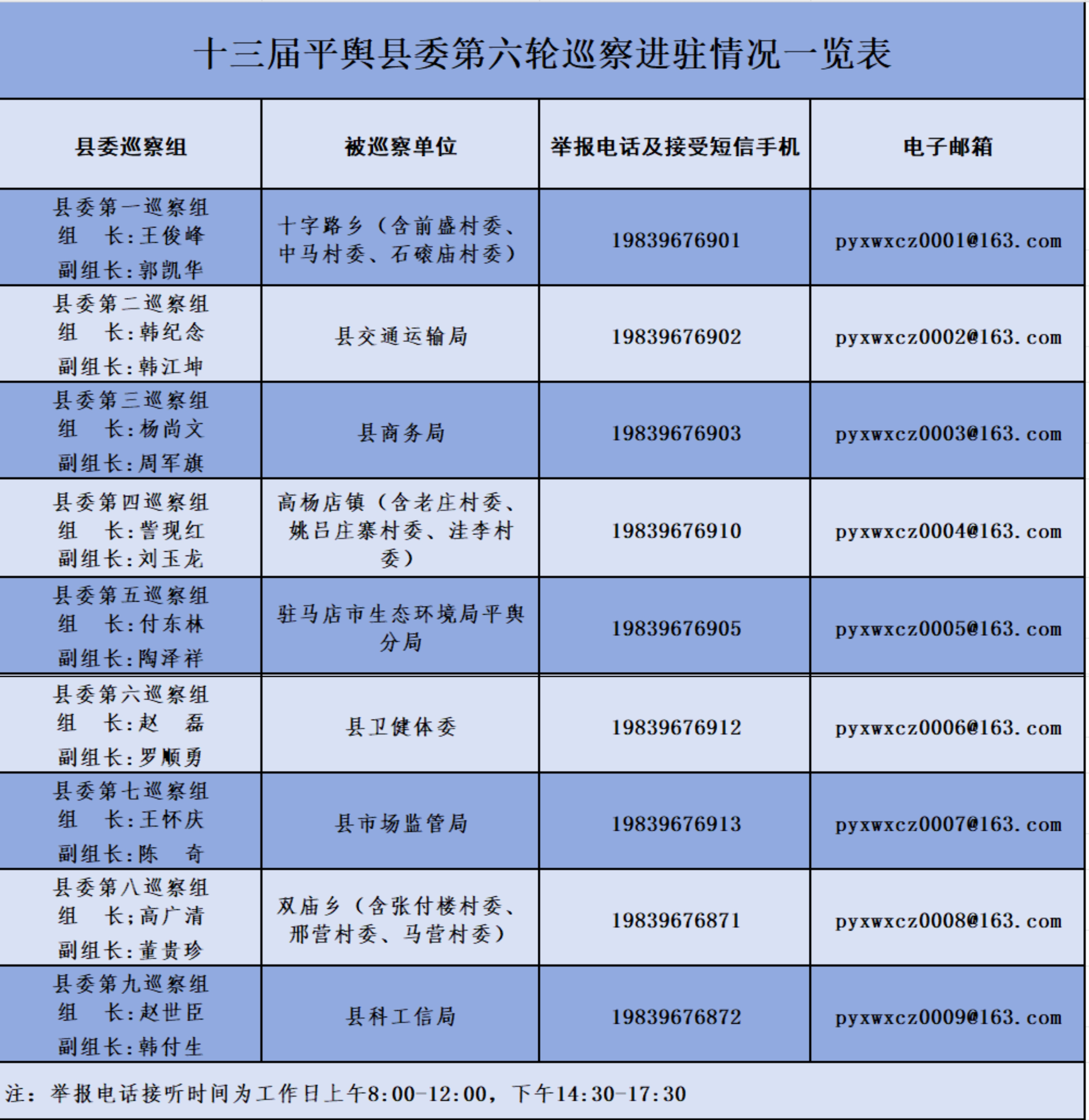
按照中共平舆县委统一部署,县委组成9个巡察组于2023年12月4日至2024年1月15日对县科工信局、县市场监管局、县卫健体委、驻马店市生态环境局平舆分局、县交通运输局、县商务局等6个县直单位党组织,十字路乡(含前盛村委、中马村委、石磙庙村委)、双庙乡(含张付楼村委、邢营村委、马营村委)、高杨店镇(含老庄村委、姚吕庄寨村委、洼李村委)等3个乡镇党委及其下辖的9个村级党组织开展十三届平舆县委第六轮巡察,现场巡察时间40天左右。
根据工作职责,县委巡察组主要受理反映6个县直单位党组织、领导班子及其成员,单位内设机构、所属二级机构党组织主要负责人的举报;3个被巡察乡镇党委、党政领导班子及其成员,单位内设机构、所属二级机构党组织主要负责人,村两委班子及其成员、村务监督委员会及其成员的举报。重点是党中央各项决策部署在基层的落实情况,被巡察单位党组织涉及的群众身边腐败问题和不正之风以及群众反映强烈的问题,被巡察单位基层党组织建设问题,被巡察单位巡察整改落实问题。对于不属于巡察受理范围的个人诉求、涉法涉诉等信访问题,将按照分级负责、属地管理原则,转交被巡察单位和有关部门处理。
巡察期间,巡察组设立信访接待窗口,设置征求意见箱、电子邮箱,开通信访举报电话,接受群众来信来电来访,接听电话时间为工作日上午8:00—12:00,下午14:30—17:30。欢迎广大干部群众针对上述巡察内容反映问题,提供线索。

