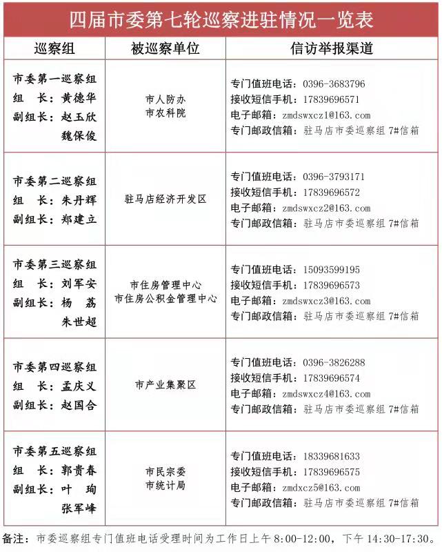
四届市委第七轮巡察完成进驻 巡察组联系方式公布
按照市委统一部署,11月6日至7日,市委5个巡察组陆续召开巡察进驻见面会和动员会,分别进驻市民宗委等8个单位,开展常规巡察。
市委巡察工作领导小组相关负责人强调,市委决定对8个单位开展巡察监督,是贯彻落实习近平新时代中国特色社会主义思想和党的十九大精神的有力举措,是践行“两个维护”、保障党的路线方针政策在我市得到贯彻落实的具体行动。市委各巡察组和被巡察单位要提升政治站位,加强协调配合,共同完成好市委交给的政治任务,以巡察监督的高质量促进各项工作健康发展。
市委巡察组组长表示,习近平新时代中国特色社会主义思想特别是巡视工作思想,为开展好巡察监督提供了强大思想武器和根本遵循。巡察组将坚定不移深化政治巡察,贯彻中央巡视工作方针和省委有关要求,落实市委巡察工作决策部署,站在“两个维护”的政治高度,聚焦“六个围绕”、“一个加强”,深入开展监督检查,查找政治偏差。
各被巡察单位党组织负责人表示,自觉把接受巡察监督作为重大政治任务,严守政治纪律和政治规矩,畅通信访渠道,落实好市委巡察组提出的要求,全力支持配合巡察组开展工作,对巡察发现的问题立行立改、即知即改、全面整改,以接受巡察监督为契机,补短板、强弱项,促进各项工作全面提升。
本轮巡察从11月上旬开始,时间为40天左右。市委第一、第三、第五巡察组采取“一托二”形式,分别对市人防办和农科院、市住房管理中心和住房公积金管理中心、市民宗委和统计局开展巡察,市委第二和第四巡察组采取“一对一”形式,分别对市经济开发区、产业集聚区开展巡察。巡察期间,市委各巡察组均开通专门值班电话、邮政信箱、电子邮箱、接收短信手机和联系信箱。市委巡察组受理信访举报的时间为工作日上班时间,巡察结束后信访渠道自行关闭。
巡察组主要受理反映被巡察单位领导班子及其成员、下一级党组织领导班子主要负责人问题的来信、来电、来访等。对其他与巡察工作无直接关系的个人诉求、涉法涉诉等信访问题,将按有关规定转交被巡察单位和有关部门处理。
此外,按照市委巡察工作领导小组要求,巡察期间,市委巡察组主动接受被巡察单位和社会各界的监督,监督电话:0396-2600499。

